收藏我们在线留言 网站地图 欢迎来到 HB火博功能材料股份有限公司 官方网站!股票代码:836660

HB火博 用品质改变行业 中国大型精密合金研发·生产企业

全国销售热线:029-33698670/33669103

HB火博-分享、互动是我们与您沟通的方式

热门关键词: 永磁合金

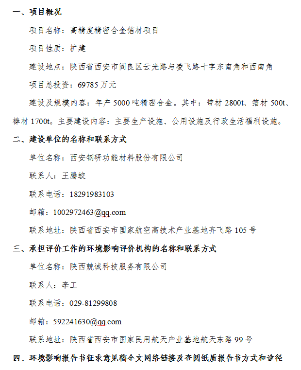
HB火博功能材料股份有限公司高精度精密合金箔材项目 环境影响评价征求意见稿公示

返回列表 来源: 发布日期: 2023.09.28

ca1827dabdf92a31dad7810f2890cb1

4412809f2b75c3cad4093f8f3370ddc

咨询热线

029-33698670/33669103